Indice
Rese ridotte, qualità dei raccolti compromessa e poche soluzioni davvero efficaci. Queste sono solo alcune delle problematiche causate da due delle malattie più note tra gli agricoltori di tutto il mondo: greening degli agrumi e zebra chip della patata. Entrambe sono causate da batteri appartenenti al genere Candidatus Liberibacter spp., microrganismi particolarmente insidiosi che vivono nei vasi floematici delle piante – quelli deputati al trasporto della linfa – e che non possono essere coltivati in laboratorio, rendendone difficile lo studio e il contrasto. Ma se si potesse “sconfiggerli” con un’unica soluzione? La risposta arriva dal Texas, dove un un team di scienziati del Texas A&M AgriLife Research ha sviluppato una soluzione innovativa, tutta naturale, basata su un ingrediente insospettabile: lo spinacio.
Attraverso uno studio, pubblicato sulla rivista Plant Biotechnology Journal, il team ha infatti dimostrato che alcune proteine naturali presenti negli spinaci chiamate defensine sono in grado di aumentare la tolleranza delle piante alle infezioni causate da questi batteri. Di cosa si tratta?
- Leggi anche: Lo spinacio: caratteristiche e coltivazione
Lo spinacio nuovo alleato dell’agricoltura
Le defensine sono piccoli peptidi antimicrobici, ricchi di cisteina, presenti nel sistema immunitario non solo dello spinacio, ma di diverse piante, animali e insetti. Hanno la capacità di contrastare una vasta gamma di agenti patogeni, compresi batteri e funghi. Sebbene il loro meccanismo d’azione non sia ancora del tutto noto, pare che le defensine riescano a danneggiare la membrana cellulare dei batteri, portandoli alla morte. I ricercatori hanno quindi isolato e caratterizzato due geni delle defensine di spinacio, denominati SoAMP1 e SoAMP2, che si distinguono per una struttura complessa, ma molto stabile, rafforzata da legami disolfuro che mantengono integra la loro conformazione tridimensionale.
I test sulla patata
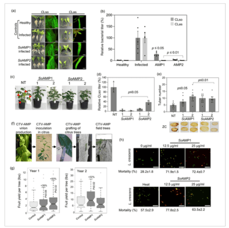
Per testare l’efficacia delle defensine degli spinaci, i ricercatori hanno operato in due fasi. Nella prima, hanno introdotto i geni SoAMP nelle radici di patata tramite Rhizobium rhizogenes, un batterio del suolo comunemente usato per la trasformazione genetica. I risultati sono stati promettenti: la presenza del batterio Candidatus Liberibacter spp. si è ridotta fino al 99% rispetto ai campioni di controllo.
Ma il passo più rilevante è arrivato con la creazione di piante di patata geneticamente modificate, capaci di produrre autonomamente le defensine. Quando esposte agli insetti vettori della malattia (Bactericera cockerelli), queste piante hanno mostrato una resistenza significativamente maggiore. I sintomi erano molto più lievi, la carica batterica sensibilmente ridotta, e la resa agronomica migliorata in modo netto: fino al 130% in più di tuberi rispetto alle piante non trasformate.

Le defensine di spinacio conferiscono tolleranza a ‘ Candidatus Liberibacter spp.’. (a) Radici pelose sane, C Lso-patata e C Las-agrumi trasformate con vettore vuoto (controllo negativo), So AMP1 o So AMP2 rispettivamente a 30 e 120 giorni dalla trasformazione. Il reporter GFP è stato utilizzato per lo screening delle radici pelose transgeniche. Barra di scala = 1 cm. (b) Titolo batterico relativo nelle radici pelose. Le barre di errore rappresentano ± errore standard ( n = 3–5 repliche, test t di Student ). (c) Sintomi caratteristici associati al chip zebra (ZC) su piante infette da C Lso (punte di freccia) a 28 giorni dall’infezione (dpi). (d, e) Quantificazione del titolo di C Lso, del numero di tuberi e dei sintomi di ZC fritta delle linee transgeniche e dei controlli non trasformati. Le barre di errore rappresentano ± errore standard ( n = 3–5, test t di Student ). (f) Flusso di lavoro delle prove di campo CTV-AMP. (g) Resa di frutti di alberi trattati con CTV -SoAMP e non trattati in due anni consecutivi. È indicata la percentuale di aumento della resa rispetto ai controlli ( n = 59–60, test t di Student ). (h) Effetto dei SoAMP sulla vitalità di Liberibacter crescens . Sono indicate le cellule con membrane compromesse (in rosso) e la percentuale di mortalità. Barra della scala = 10 μm.
Gli agrumi si difendono grazie a un virus buono
Anche gli agrumi hanno beneficiato del trattamento con le defensine. In questo caso, i ricercatori hanno utilizzato una tecnica ancora più sofisticata: hanno sfruttato un virus benigno degli agrumi, il CTV, per veicolare temporaneamente i geni SoAMP all’interno degli alberi. Gli alberi così trattati hanno mostrato una riduzione dell’infezione da HLB (greening) e – cosa ancora più importante – una resa fino al 50% superiore rispetto a quelli non trattati. I benefici si sono mantenuti anche l’anno successivo, con un ulteriore aumento del 32%.
Spinaci contro i batteri: risultati promettenti e nuove frontiere per la ricerca
I dati raccolti finora parlano chiaro: i due peptidi antimicrobici estratti dagli spinaci hanno dimostrato un’efficacia significativa sia sugli agrumi che sulle patate, offrendo una nuova prospettiva per il controllo delle malattie causate da Ca. Liberibacter spp.
Ma il lavoro del team non si ferma qui. Guardando al futuro, l’obiettivo è ambizioso: ampliare il potenziale di questa tecnologia creando veri e propri “cocktail” di peptidi, in grado di agire in sinergia. L’idea è quella di combinare queste molecole naturali con altre strategie di difesa integrata, per colpire non solo i batteri, ma anche gli insetti vettori che li trasmettono. Una visione innovativa che apre la strada a nuove soluzioni sostenibili nella protezione delle colture.
- Leggi anche: HLB degli agrumi: due nuovi ibridi tolleranti
Federica Del Vecchio
© fruitjournal.com