Un importante passo in avanti nella ricerca genetica sulle fragole arriva dall’Istituto Andaluso di ricerca e formazione per l’agricoltura, la pesca, l’alimentazione e la produzione biologica (Ifapa) di Malaga. Un team di esperti ha identificato specifiche regioni del genoma della fragola responsabili della compattezza della polpa, caratteristica fondamentale per la qualità del prodotto e la sua conservazione. La scoperta ha permesso lo sviluppo di un marcatore molecolare innovativo, che consente di selezionare con maggiore efficienza nuove varietà di fragole più compatte del 50%.
Secondo quanto riportato nello studio, il team ha analizzato 124 diverse accessioni di fragole conservate presso la Banca del Germoplasma Fragaria del centro Ifapa di Malaga. La raccolta comprendeva varietà di Fragaria × ananassae ibridi con Fragaria chiloensis, rappresentativi di una vasta diversità geografica e temporale, con un focus sulle accessioni adattate ai climi mediterranei e californiani. Lo studio è stato condotto in tre stagioni consecutive (2018-2021), durante le quali i ricercatori hanno fenotipizzato la collezione per 26 caratteristiche agronomiche e qualitative del frutto come dimensione, consistenza, contenuto di zuccheri e vitamina C. L’obiettivo? Valutare l’influenza dei fattori ambientali e individuare loci genetici stabili, fondamentali per il miglioramento varietale.
Per farlo, le giovani piante di ciascun genotipo sono state coltivate in serra presso Malaga, in condizioni controllate che simulavano le pratiche agricole reali. I contenitori, disposti in un disegno randomizzato a tre blocchi, contenevano una miscela di substrato universale e sabbia di fiume. Le piante sono state irrigate automaticamente e trattate regolarmente contro parassiti, malattie e carenze nutrizionali, seguendo protocolli precisi di fertilizzazione e manutenzione. Successivamente il DNA genomico è stato estratto da tessuti fogliari giovani e analizzato utilizzando tecnologie avanzate, consentendo ai ricercatori di esplorare in dettaglio i tratti genetici e la loro correlazione con le caratteristiche del frutto.

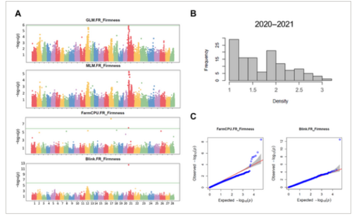
Associazioni significative dello studio di associazione genomica (GWAS) per la consistenza del frutto nel 2020-2021 Fonte: Plant Genome
Nuove varietà di fragole: un QTL chiave per la compattezza
A catturare l’interesse dei ricercatori, un tratto quantitativo (QTL) principale localizzato sul cromosoma 6A, responsabile della compattezza del frutto. Dopo averlo identificato attraverso analisi di linkage disequilibrium (LD), gli esperti ne hanno quindi esaminato la variazione che si è infatti confermata sotto l’influenza dell’espressione del gene FaPG1, responsabile della produzione della poligalatturonasi, enzima chiave nel determinare la consistenza del frutto. L’esito ha permesso di sviluppare un marcatore molecolare in grado di selezionare rapidamente e con precisione le cultivar dotate di una maggiore compattezza del frutto. Questo strumento rappresenta un importante passo avanti per i programmi di miglioramento genetico, offrendo agli agricoltori varietà più performanti e capaci di rispondere alle crescenti esigenze del mercato.
Questa sinergia tra genetica e agricoltura moderna permette di accelerare il processo di selezione e di rispondere alle crescenti esigenze del mercato ponendo l’attenzione sul miglioramento delle qualità organolettiche e nutrizionali della coltura. Se da un lato i breeder mirano a raggiungere un equilibrio tra zuccheri e acidi, maggiore intensità dell’aroma, brillantezza del colore e aumento delle proprietà antiossidanti o del contenuto di vitamina C; dall’altro i produttori puntano a migliorare la resa in termini di numero e dimensione dei frutti, aumentare la resistenza a malattie e ottimizzare i tratti fisiologici legati alla propagazione e alla fioritura. In ogni caso, la creazione di nuove varietà di fragole rimane un processo lungo e complesso, che richiede il miglioramento simultaneo di caratteristiche legate sia alla coltivazione, che alla qualità del prodotto. D’altra parte, insistere con la genetica applicata all’agricoltura si rivela sempre più cruciale, specialmente per il processo di creazione di nuove varietà migliorate che permettano ai produttori di fronteggiare le sfide e proporre al mercato prodotti competitivi e all’avanguardia.
Federica Del Vecchio
©fruitjournal.com